登录
|
注册
|
溯源查询
网站首页
农检新闻
法规标准
检测信息
认证基地
供求信息
农检科技
互动交流
工作剪影
企业信用等级
政府监管入口
企业入口
承诺达标合格证系统
质量安全网格化监管
农资监管
魔芋追溯监管系统
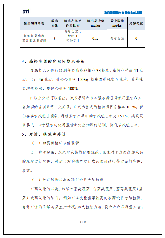
岚皋县农业综合执法大队六月例行监测
2021-07-09
上一篇:
岚皋县农业综合执法大队八月例行监测
上一篇:
岚皋县农业综合执法大队2023年第二季度例行监测种植业数据汇总表